2025年高考志愿填报(仅涵盖行业及大类+211以上)-2025版
                     2024-08-26
                     王柯高考志愿
                     
                 
			     
首先声明:仅个人理解,与和本人利益相关的高校无关。只提供建议,对考生未来影响与我无关。
主体思路:产业政策定方向,政策规划定地点,学校性质定选校。985上:专业>学校>=地点;985下:专业>地点>=学校。
产业政策定方向:
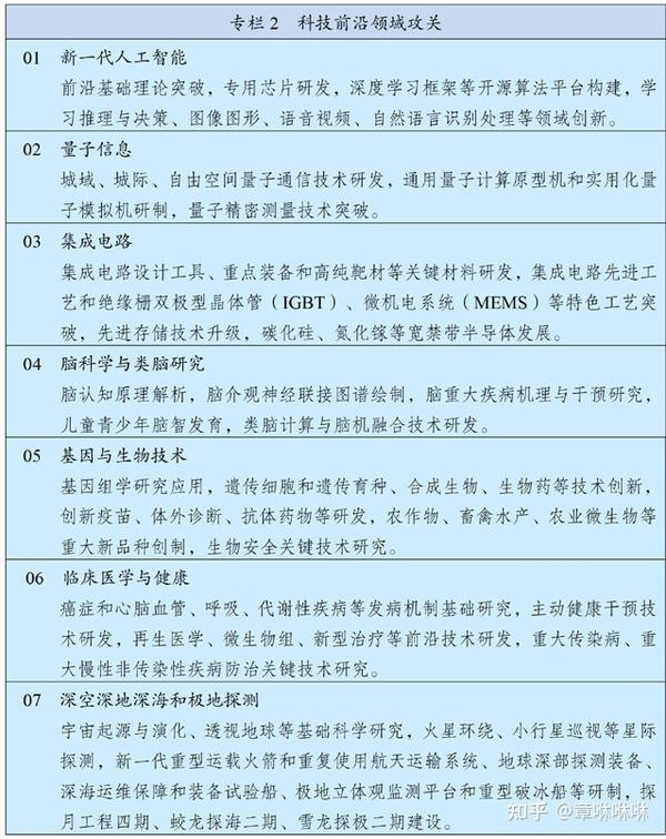
政府层面:十四五报告(【中华人民共和国国民经济和社会发展第十四个五年规划和2035年远景目标纲要】-国家发展和改革委员会 (ndrc.gov.cn),一句话现阶段概括:工科>理科》文科。
第二篇 坚持创新驱动发展 全面塑造发展新优势(中长期2030)

第三篇 加快发展现代产业体系 巩固壮大实体经济根基(报告期2025)
想给孩子一个光明的前途?可联系网站客服获取高考志愿填报指导服务!助你成功率提升90%!
学员评价
 
								 
								 
								 
								 
								 
								 
					 
推荐阅读:
- 上一篇:2025年高考志愿填报老师排名!
- 下一篇:2025年高考填报志愿体验

